S-HIS Distributed Data Check Plots (130530)

rdr20130530T044413end20130530T123159sdr20130530T130846

Plot Description

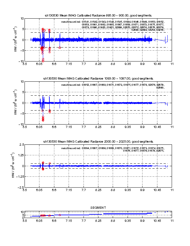
The table below contains 5 plots. The plots are intended to indicate whether questionable calibrated radiances are being included in the distributed science product (netcdf). Questionable radiances are indicated in red and have been identified using the imaginary part of the calibrated radiance. Significant spectral signature in the imaginary part of the calibrated radiance indicates a potential problem with the radiometric calibration of that record.

Download README file

LW Earth Spectra (Real, Imag, Phase)

Download as pdf
MW Earth Spectra (Real, Imag, Phase)

Download as pdf
SW Earth Spectra (Real, Imag, Phase)

Download as pdf
Real Radiance Timeseries

Download as pdf
Imag Radiance Timeseries

Download as pdf